伟德国际(bevictor)官方网站-源自英国始于1946
办公系统
新闻投稿
关于我们
医院介绍
现任领导
机构设置
医院荣誉
历史沿革
历任领导
新闻中心
新闻动态
口腔科普
媒体聚焦
在线投稿
医疗服务
就诊须知
就诊流程
科室总览
门诊安排
特需医疗
医保信息
交通指南
医疗团队
医疗科室
医技科室
专家介绍
护理团队
护理概况
护理园地
护理通告
公司产品
本科生
研究生
职工
毕业后教育
科学研究
科研动态
科研项目
团队建设
学科介绍
团队队伍
学科发展
学术交流
党群工作
党建工作
团委工作
工会工作
关工委工作
医院文化
文化标识
精神理念
院容院貌
赞誉集锦
师生风采
纪检监察
机构设置
宣传教育
工作动态
政策法规
员工工作
学工简介
学工动态
创新创业
就业服务
社会实践
常用下载
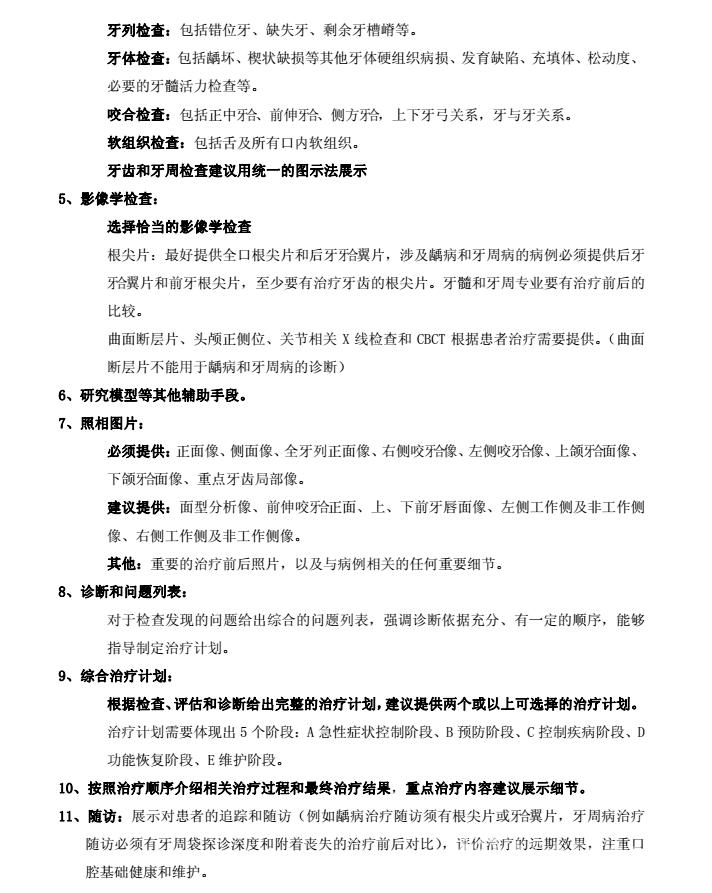
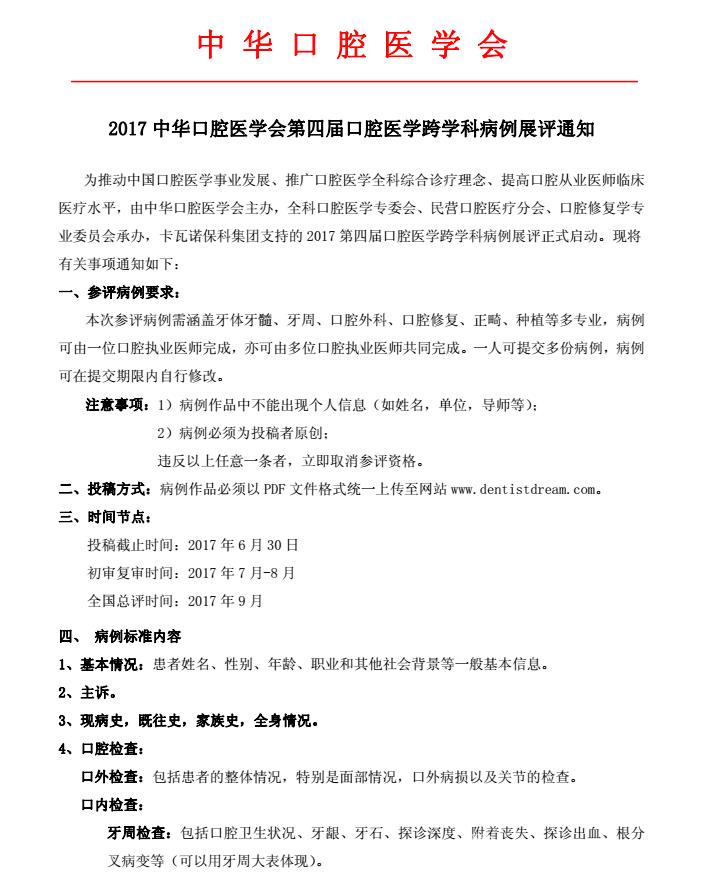
口腔通知
口腔通知
口腔公告
招采公告
口腔讲坛
口腔通知
口腔公告
招采公告
口腔讲坛
热点新闻
卓越医疗 | 工作日就诊请假不方便?bevictor1946韦德官网湘雅口腔医院已全面开放周末门诊
2024-03-04
为进一步贯彻落实《湖南省卫生健康委关于开展医院卓越服务有...
当前位置:
首页
>>
口腔通知
>> 正文
第四届口腔好医生卡瓦梦想秀巡讲–长沙站
发布时间:2017-04-18 作者: 来源:bevictor1946韦德官网 浏览次数:
上一篇:
bv1946伟德国际始于英国硕士研究生答辩、学位申请及授予工作流程表
下一篇:
[转载]关于开展2017年百千万人才工程国家级人选推荐工作的通知